Aleph-w  1.5a.2
Biblioteca general de algoritmos y estructuras de datos
 Todo Clases Archivos Funciones Variables 'typedefs' Enumeraciones Amigas Grupos Páginas
Referencia del Archivo tpl_binNode.H
#include <iostream>
#include <ahDefs.H>
#include <ahAssert.H>
+ Dependencia gráfica adjunta para tpl_binNode.H:
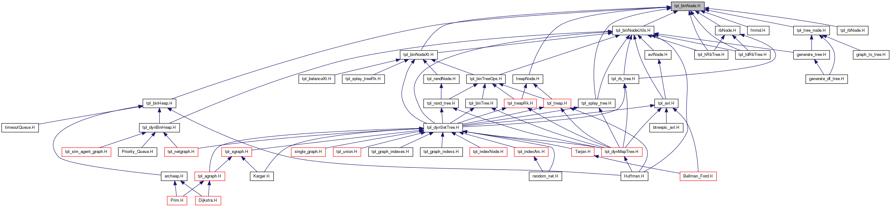
+ Gráfico de los archivos que directa o indirectamente incluyen a este archivo:

Ir al código fuente de este archivo.

Clases

struct  Aleph::Empty_Node
 

'defines'

#define INIT_CLASS_BINNODE(Name, height, Control_Data)
 
#define DECLARE_BINNODE(Name, height, Control_Data)
 
#define DECLARE_BINNODE_SENTINEL(Name, height, Control_Data)
 
#define LLINK(p)   ((p)->getL())
 
#define RLINK(p)   ((p)->getR())
 
#define KEY(p)   ((p)->get_key())
 

Funciones

 Aleph::DECLARE_BINNODE (BinNode, 2048, Empty_Node)
 

Leandro Rabindranath León