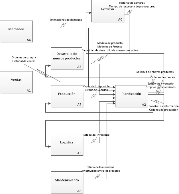
Los procesos de negocio presentan una integración horizontal entre ellos. El resultado de un proceso de negocio puede disparar otro proceso de negocio, y su la evolución del segundo reactivar el primero. Existe una interacción entre procesos que se expresa mediante condiciones, mensajes o eventos comunes.
Una compra puede ser disparada por la planificación de la producción. Una programación de la producción por una venta. Tener un mapa de las interacciones es clave en un proceso de optimización de la empresa.
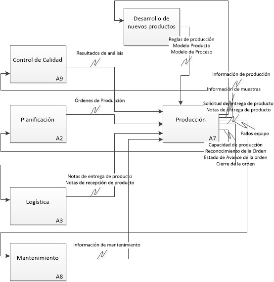
La tendencia es a la interacción mediante mensajes entre los sistemas que gestionan los procesos. Los mensajes tienen una estructura y contenido que es reconocida por todos los participantes en las interacciones.
Un mensaje es iniciado por un proceso, enviado a otro proceso donde dará inicio a una serie de tareas (recepción, evaluación, ejecución del servicio, envío de una respuesta). El estado del proceso receptor es modificado por el mensaje, y el mensaje de respuesta será resultado de la evolución del proceso.
